CENTRAL COOPERATIVA DE AHORRO Y CRÉDITO
AV. GENERAL MAXIMO ABRIL NRO. 552 INT. 701 - JESUS MARIA
Teléfono
01 423 2384
Correo
centralsolidez@centralsolidez.com
INICIO
NOSOTROS
¿QUIENES SOMOS?
VALORES
CONSEJO DIRECTIVO
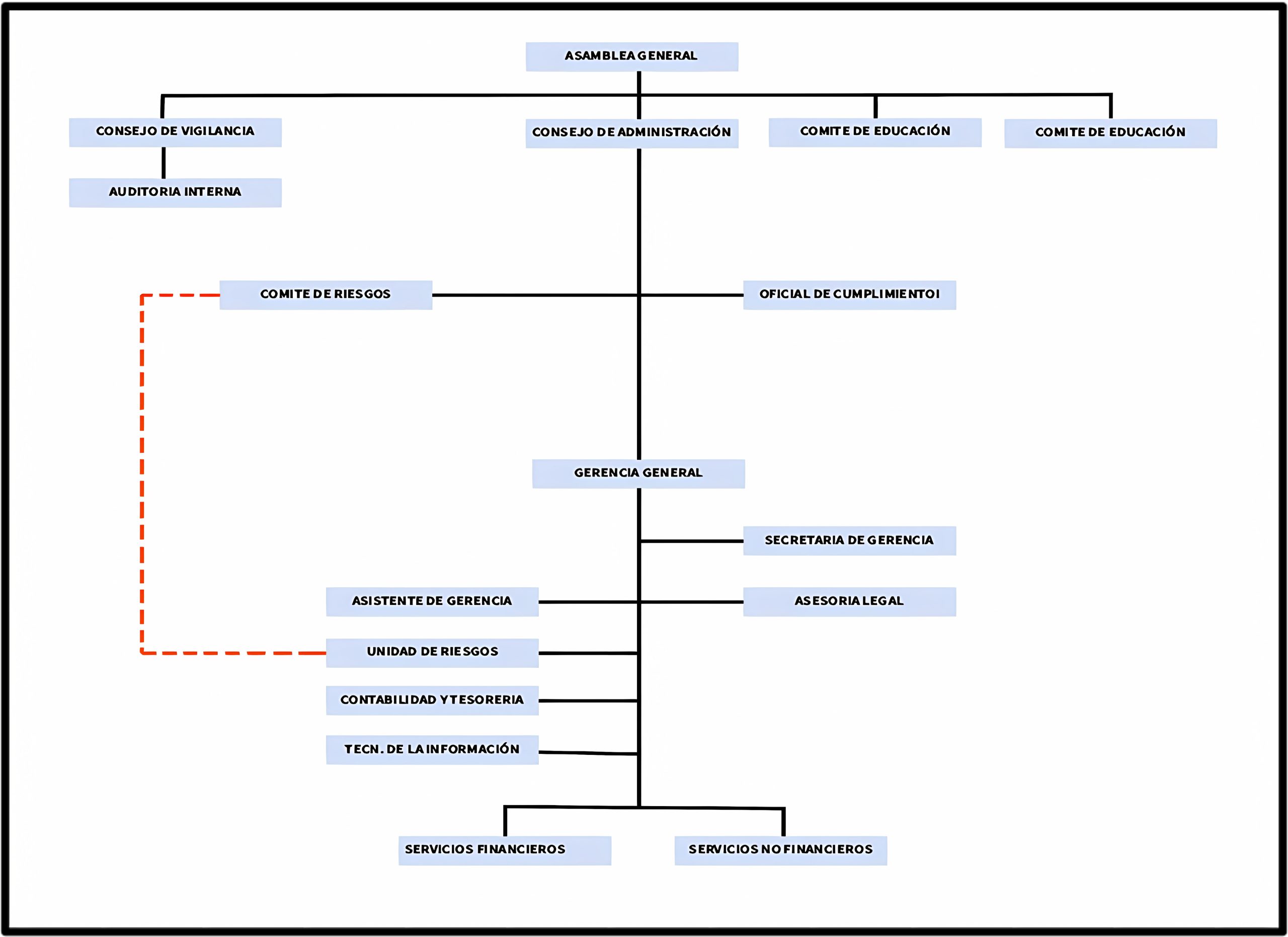
ESTRUCTURA ORGÁNICA
SOCIOS
TRANSPARENCIA
SERVICIOS
SERVICIOS FINANCIEROS
SERVICIOS NO FINANCIEROS
CONVENIOS
ADMISIÓN DEL SOCIO
PROGRAMA DE CAPACITACIÓN
TARIFARIO DE PRODUCTOS
EDUCACIÓN FINANCIERA
CONTACTO
Menú
INICIO
NOSOTROS
¿QUIENES SOMOS?
VALORES
CONSEJO DIRECTIVO
ESTRUCTURA ORGÁNICA
SOCIOS
TRANSPARENCIA
SERVICIOS
SERVICIOS FINANCIEROS
SERVICIOS NO FINANCIEROS
CONVENIOS
ADMISIÓN DEL SOCIO
PROGRAMA DE CAPACITACIÓN
TARIFARIO DE PRODUCTOS
EDUCACIÓN FINANCIERA
CONTACTO
Estructura orgánica